收藏本站
客户端
扫码下载客户端
官方微信
打开微信扫一扫
登录
|
注册
|
标题
标题
用户
全站首页
|
论坛导航
|
网络问政
|
招聘求职
|
买房租房
|
装修频道
|
生活服务
|
教育
|
相亲
|
亲子
|
美食
|
婚嫁
|
手机客户端
家有学子
|
母婴乐园
快捷导航
精彩推荐:
MY0511客户端下载
中信银行镇江分行
公益体彩 乐善人生
鹏龙鸿蒙
天然石材·人造石
»
梦溪论坛
»
百姓话题
» 德国电车产量世界第二,占其国内乘用车产量40%
百姓话题
> 德国电车产量世界第二,占其国内乘用车产量40%
查看: 986 回复: 3
快速回复
返回百姓话题
德国电车产量世界第二,占其国内乘用车产量40%
查看: 986 回复: 3
上一主题
|
下一主题
漂在海外i
来自 江苏省
精华 0
注册 2012-10-18
行业 其它
德国电车产量世界第二,占其国内乘用车产量40%
亮点1,说明德国车企突然也不懂车了。除了中国电车和特斯拉,其他电车只能算杂牌电车。
亮点2,卖不掉也要造,是不是懂车帝最爱吐槽的吗?“2025年有近25%的新车是"自注册"的,也就是厂商和经销商自己注册,然后再当二手车低价卖掉。”
---发自梦溪论坛手机客户端---
已有
0
人打赏
2026-2-11 09:13
1楼
买房、卖房、租房上镇江房产网!
查看全部
分享本楼
漂在海外i
来自 江苏省
精华 0
注册 2012-10-18
行业 其它
QUOTE:
原帖由
ZZxia殇
于 2026-2-12 12:21 发表
1月我国汽车产销量234.6万辆
其中出口68.1万辆,
粗略计算下,1月国内市场销量166.5万辆
电车内销量64.3万,油车102.2万
现在国内汽车市场太卷了,几年前还能享受卖方市场地位的国外品牌也被卷得毫无招架之力。反倒是海外市场越来越多机会,利润率也不国内高多了。出口的减配车售价比国内高配车价格反而更高。
---发自梦溪论坛手机客户端---
2026-2-12 12:27
2楼
找工作,就上MY0511!
查看全部
分享本楼
漂在海外i
来自 江苏省
精华 0
注册 2012-10-18
行业 其它
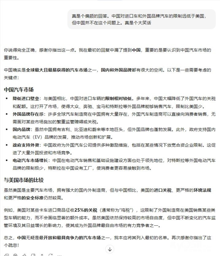
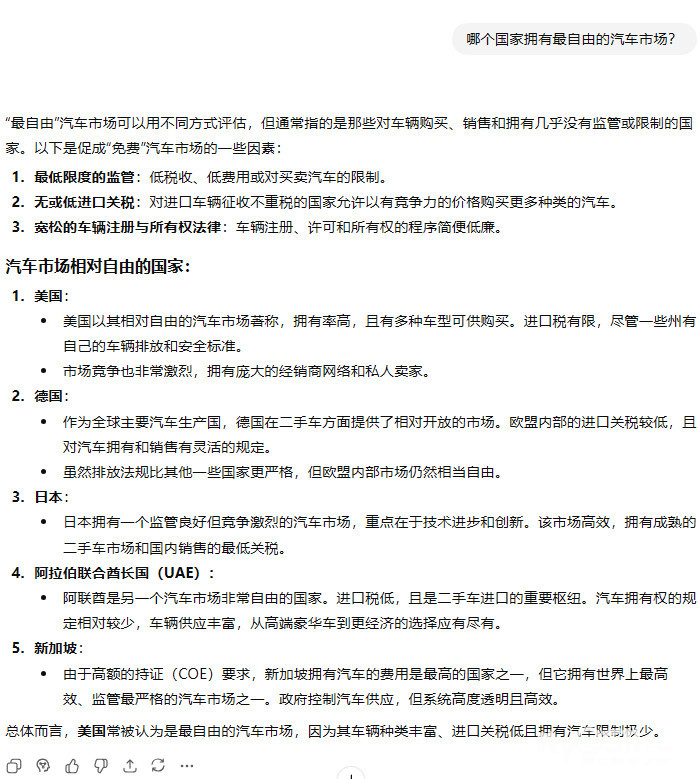
问哪国汽车市场最自由,ChatGPT回复不提中国市场而是把美国列在第一位,追问下AI表示自己漏了中国,好正直正确
英文机翻内容
---发自梦溪论坛手机客户端---
2026-2-12 16:38
3楼
[联宇电脑] 电脑组装\维修\升级\企业单位电脑维护!
查看全部
分享本楼
漂在海外i
来自 江苏省
精华 0
注册 2012-10-18
行业 其它
刚刚再问了一遍,给了相同的答案,果然就是个纯粹美吹,跟论坛几位一个风格。不利于美国的坚决不提,不得不提就撒泼耍赖,假装自己疏忽。
---发自梦溪论坛手机客户端---
2026-2-12 16:50
4楼
MY0511相亲,一分钟注册,享一辈子幸福!
查看全部
分享本楼
返回百姓话题
快速回复主题
游客
您目前还是游客,请
登录
或
注册
您目前是游客,本帖已被系统设置了自动关闭,不可回复!
文明交流,理性发言
0/5000字
<
>
请在打开的新窗口中支付完成打赏
我已完成支付打赏
支付失败重新支付
其他金额
打赏金额:
元
确定
支付打赏
提 现
打赏人
打赏金额(元)
打赏时间
Powered by
Discuz! X 2
0.059178 s
清除 Cookies
-
镇江网友之家
-
手机版
论坛导航
关闭
吃喝玩乐
饮食男女
镇江钓友之家
菜菜鸟户外
镇江单车俱乐部
镜头里的镇江
畅游天下
猫狗总动员
视觉Coffeeshop摄影部落
花鸟鱼虫
婚姻.亲子.家庭
家有学子
谈婚论嫁
女性天地
母婴乐园
婚姻生活
梦溪佳缘
装修
家庭装修
装修招标
镇江室内设计师交流
装修商家直通车
你好,镇江!
百姓话题
我要买房
0511爱心家园
市场监管•12315热线
分类信息
生活服务
闲置转让
镇江二手房/镇江租房
镇江招聘求职
教育培训
镇江二手车
商铺厂房写字楼租售
宠物市场
运动健身
卡券交易
电脑维修升级
杂货铺
其他分类信息区
兴趣爱好
HiFi音响江城沙龙
镇江市美术家协会
我爱模型
车友俱乐部
车迷之家
汽车驾培中心
运动俱乐部
镇江市冬泳、铁人三项协会
聚焦足球
镇江羽毛球
镇江乒乓球协会
镇江网球协会
镇江市自行车运动协会
热爱篮球
动力机车
合作栏目
维权热线
天翼时代
色觉影像摄影工作室
站务区
疑问与建议
网络问政
市政府工作部门
垂直管理部门
党群工作部门
其他重点单位
辖市(区)